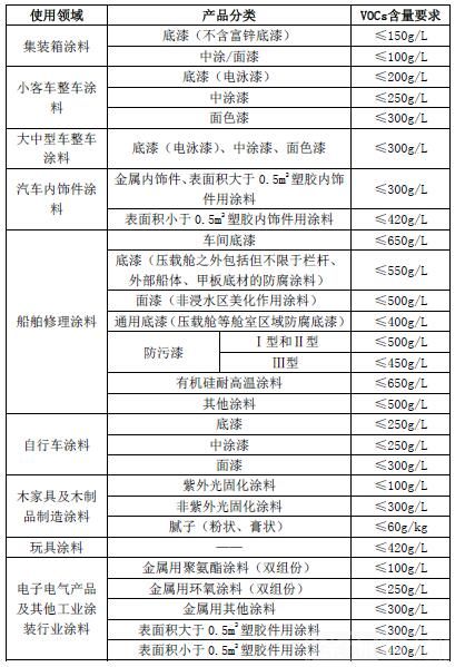
日前,深圳市人居环境委员会发布低挥发性有机物含量涂料技术规范。根据规范,低VOCs含量涂料应符合以下要求:

低挥发性有机物含量涂料中VOCs含量要求
通知指出,为限制在深圳市销售和使用的涂料中的挥发性有机物(VOCs)含量,从源头有效控制涂装过程中VOCs污染排放,提升深圳市大气环境质量,深圳市市场监督管理局会同我委组织制定了深圳经济特区技术规范《低挥发性有机物含量涂料技术规范》(SZJG54-2017)(附件1),经市政府批准,于2017年12月21日予以发布。
日前,深圳市人居环境委员会发布低挥发性有机物含量涂料技术规范。根据规范,低VOCs含量涂料应符合以下要求:

低挥发性有机物含量涂料中VOCs含量要求
通知指出,为限制在深圳市销售和使用的涂料中的挥发性有机物(VOCs)含量,从源头有效控制涂装过程中VOCs污染排放,提升深圳市大气环境质量,深圳市市场监督管理局会同我委组织制定了深圳经济特区技术规范《低挥发性有机物含量涂料技术规范》(SZJG54-2017)(附件1),经市政府批准,于2017年12月21日予以发布。